LoRaWAN Gateway with ChirpStack Server

432-415

Stok Produk
Surabaya2 pcs

Close

Rp 5.346.000

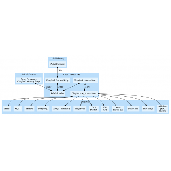
LoRaWAN Gateway with ChirpStack Server merupakan perangkat LoRaWAN Gateway yang menggunakan mini komputer Raspberry Pi 4 dengan concentrator LoRa WM1303 berbasis semtech SX1303. Gateway ini bekerja pada frekuensi band US915, yang dapat digunakan di wilayah Indonesia.

Selain sebagai Gateway untuk menerima data RF dari perangkat end-node LoRa, perangkat ini juga sudah built-in ChirpStack Server di dalamnya. Sehingga pengguna bisa membangun mini server IoT menggunakan protokol LoRaWAN secara self hosted (local).

ChirpStack server juga dilengkapi dengan API sehingga bisa dihubungkan dengan banyak teknologi lain seperti aplikasi untuk basis data seperti InfluxDB, visualisasi data Grafana, dan lain sebagainya.

Karena bisa dihubungkan dengan teknologi lain menggunakan API, pengguna juga bisa melempar data dari ChirpStack server ke layanan cloud seperti Datacake,  Thingspeak, dan lain sebagainya.

Sudah built-in software Node-Red untuk data flow sehingga pengguna bisa dengan mudah mengolah data LoRa mulai dari memparsing, melempar data, menyimpan data, dan lain sebagainya.

Fitur:

    • Built-in Node-red untuk Data Flow
    • Server Local (self hosted) sehingga Data Terjamin Keamanannya
    • Support Bermacam-macam sensor LoRa yang Bekerja Pada Frekuensi US915
    • Terdapat Dashboard untuk Manajemen Node Sensor dan Gateway

Spesifikasi Gateway:

    • Catu Daya: 5VDC 3A
    • Model Komputer: Raspberry Pi 4
    • Processor: BCM2711B0 64bit ARM Cortex-A72 @ 1.5GHz
    • Concentrator: WM1303 berbasis Semtech SX1303
    • Frequency Band: US915
    • Support Protocol: LoRaWAN
    • Media Penyimpanan: MikroSD
    • Ethernet: Gigabit Ethernet
    • WiFi: 802.11ac 2.4GHz / 5GHz Dual-band INC

Paket Penjualan:

1x SenseCAP M1-4923 LoRaWAN Gateway
1x Antena US915
1x DC Power Supply
1x MicroSD 32GB

Dokumen:

1. Manual (Link)
2. Setup Awal (Link)

Produk Terkait:

1. LoRaWAN Indoor Gateway AS923 SenseCAP M1-4923
2. Helium LoRaWAN IoT Kit Arduino
3. SenseCAP M2 Multi Platform LoRaWAN Indoor Gateway SX1302 AS923

Belum ada komentar dari pelanggan.

Tulis komentar Anda

LoRaWAN Gateway with ChirpStack Server

LoRaWAN Gateway with ChirpStack Server

merupakan perangkat LoRaWAN Gateway yang menggunakan mini komputer Raspberry Pi 4 dengan concentrator LoRa WM1303 berbasis semtech SX1303.

Tulis komentar Anda